為什麼你的錢總是「被消失」?
朋友跟我說:「我好想幫孩子買學區的房子,為什麼我這麼努力工作,薪水還是月光光?」看著戶頭裡存不到錢的數字,那種擔憂與焦慮,特別是身為雙寶媽的我,真的很有同感!
我們經常陷入一種迷思:只要賺得多,就能存下錢。但是,現實往往是薪水一進來,就忙著支付房租、學費、生活開銷,然後就「被消失」了。這種「無助感」常常是許多小資家庭、甚至是中低收入戶家庭的最大痛點 。
親愛的,你不是一個人!這篇文章就是為了解決你的困惑,我們會從家庭理財的根本著手,不只教你如何用聰明方法記帳、理財,更要帶你了解常常被忽略的社會福利資源,從「節流」到「開源」再到「補貼」,一次幫你搞定。
讓我們一起打破存不到錢的困境,重新拿回家庭財務的主導權吧!
Part 1:診斷篇:別急著存錢,先搞懂「為什麼」你存不到錢
常常有人說:「理財就是節流和開源啊,這誰不懂?」道理人人都懂,但為什麼我們這些小資家庭、月光族,卻常常像陷入黑洞一樣,怎麼努力都存不到錢?
這就像生病一樣,不對症下藥是沒用的。在我們開始談理財工具或社會福利之前,請你跟我一樣,一起坦誠地進行「家庭財務健檢」,找出那個讓你錢包「被消失」的真正原因。
我們來看看,你是不是也遇到了下面這些「財務黑洞」?
月光族是你嗎?5個常見的財務黑洞
當你的家庭收入明明沒有低到衛福部中低收入標準,卻還是每個月都很緊繃時,問題很可能出在「看不見」的消費習慣上。
1. 衝動消費黑洞:你是購物車「結帳鈕」殺手嗎?
「一杯飲料才幾十塊而已」、「反正才幾百塊」、「等一下就沒特價了」——這些聲音是不是很熟悉?
衝動性消費往往是無形的殺手。很多時候我們買的並不是「需要」,而是**「想要」**。特別是有了孩子以後,從可愛的童裝、最新的玩具,到各種育兒神器,結帳時的快感,換來的是月底看到戶頭數字的焦慮。這些沒有在預算內的支出,就是蠶食你儲蓄的兇手。
2. 被動收入不足黑洞:薪水是唯一的收入來源,風險有多高?
在這個變動快速的時代,單靠一份死薪水,是很危險的。
如果家庭收入的來源只有夫妻雙方的薪水,一旦有人失業、生病或公司裁員,整個家庭的財務立刻亮起紅燈。風險的分散,不應該只在投資上,也應該在收入來源上。缺乏被動收入或額外兼職,會讓你的家庭財務彈性變得極低。
3. 隱藏性開銷黑洞:那些「一小筆一小筆」的開銷,累積起來有多可怕?
你可能認為自己沒有亂花大錢,但你有沒有計算過,每天一杯手搖杯、中午在便利商店隨手買的咖啡和點心、每週一次的外送費……這些一小筆一小筆的開銷累積起來,有多驚人?
假設每天一杯 50 元的手搖飲,一個月就是 1500 元,一年就是 18,000 元!這筆錢可能已經是孩子一學期的才藝課費用了。這就是典型的「螞蟻搬大象」,悄悄地搬走了你的積蓄。
4. 記帳盲點:為什麼努力記帳了,錢還是存不下來?

很多人會努力記帳,但只停留在「流水帳」的階段。記帳的目的不是抄寫數字,而是要讓你「看懂」你的錢去了哪裡,並協助你調整。
如果你只記了 1 月 5 日買了 500 元的衣服,卻沒有分析為什麼買、這 500 元有沒有超出當月預算,那你的記帳簿就只是一本無用的歷史紀錄,對於改善存不到錢的現況,一點幫助也沒有。
5. 家庭財務溝通黑洞:另一半也是月光族?夫妻之間如何談錢才不傷感情?
「我們家都是各花各的,反正夠用就好。」這句話隱藏了巨大的財務危機。
在小資家庭中,如果夫妻雙方對「錢」的價值觀不同、沒有共同的財務目標,或有一方是月光族,就很容易產生財務黑洞。談錢雖然敏感,但缺乏健康的家庭財務溝通,是導致存不到錢、甚至影響夫妻感情的一大隱憂。
要擺脫月光族,你需要做的不是「更用力地省錢」,而是要「更聰明地理財」。關鍵在於,從你的日常消費習慣中,找出可以優化和調整的空間。
1. 分析購物清單:你的錢都花在哪裡?
拿出你最近三個月的購物清單(或記帳紀錄),把支出分為「必要支出」和「非必要支出」。
- 外食費:是不是週末經常叫外送?
- 交通費:能不能改搭大眾運輸工具或共乘,減少油費和停車費?
- 孩子補習費/才藝費:是否已經超出了家庭負擔的合理範圍?我們是否能用更經濟實惠的線上資源或圖書館資源來代替?
從這些細節中,你會驚訝地發現,你有很多錢都花在「習慣性開支」上,而非「理性規劃」上。
2. 用記帳App做「財務健檢」:告別流水帳時代
現代家庭主婦記帳,除了用 Excel、紙本記帳外。推薦使用有「分類分析」功能的記帳 App。它們不僅能記錄你花了多少錢,還能自動生成圓餅圖和長條圖,清楚告訴你:
- 最大宗花費是什麼?(例如:飲食佔 40%, 育兒佔 30%)
- 預算超支在哪個項目?
- 趨勢分析:這個月的娛樂支出比上個月增加了多少?
透過視覺化的「財務健檢」,你才能真正看見盲點,進而調整你的花錢行為,實現小資理財的第一步。
3. 「衛福部中低收入標準」反向思考:不符資格也能尋求資源
許多弱勢家庭或經濟壓力較大的小資家庭,會好奇自己是否符合社會福利的申請資格。你可以上網查詢衛福部中低收入標準,了解政府對「家庭收入」的認定標準。
就算你的家庭收入沒有達到申請標準,也不代表你就沒有其他資源可以尋求!
反向思考一下: 如果你發現自己剛好落在標準的邊緣,那更要積極管理財務,防止自己因為一場意外或收入變動而跌入困境。同時,了解標準也能幫助你發掘其他弱勢兒童及少年生活扶助資格或地方政府提供的資源,因為許多資源並非只有低收入戶才能申請。
下一段,我們就來聊聊,除了精打細算,我們還能從哪裡「開源」與「領取福利」,為家庭帶來更多實質的經濟支援。
Part 2:解方篇:從開源節流到資產配置,打造致富體質
從 Part 1 的「家庭財務健檢」中,我們已經看見了那些悄悄讓我們存不到錢的財務黑洞。現在,我們要從被動的「窮忙」轉為主動的「小資理財」!
理財就像照顧孩子一樣,需要紀律、方法和愛。在這裡,我為小資家庭量身打造 3 個核心解方:高效節流、聰明開源、工具活用,幫助你快速建立致富體質。
高效節流:信封理財、三桶金,把錢變有紀律

節流不是讓你痛苦地省錢,而是讓你把錢花在「對」的地方。這裡有 2 個簡單、容易上手的零失敗存錢術。
1. 信封理財法:零失敗存錢術,讓預算看得見
這是最簡單、最直觀的高效節流方法,特別適合現金流動性高的小資家庭。
怎麼做?
- 設定預算: 每個月初,為幾個主要的變動開銷設定預算上限。例如:「伙食費 10,000 元」、「育兒雜費 3,000 元」、「娛樂費 2,000 元」。
- 準備信封: 準備幾個信封,並寫上對應的標籤。
- 放入現金: 在發薪日那天,將預算內的現金分別放入對應的信封中。
- 只花信封裡的錢: 當你要花伙食費時,只能拿「伙食費信封」裡的錢。如果信封空了,就代表當月該項開支已達上限。
好處: 讓你清楚看到「錢變少」的過程,有效抑制衝動消費黑洞,比記帳更有感!
2. 三桶金理財法:專為小資家庭設計的目標儲蓄術
如果你覺得信封理財有點麻煩,可以試試這個「三桶金」(或稱 6 罐子理財法精簡版)的概念,讓你的每一筆收入都有明確的去處。

重點: 發薪日一到,就立刻把錢轉入不同的帳戶或信封裡!先存再花,徹底擺脫月光族體質。
3. 「家庭主婦記帳 Excel」模板分享:不愛 App 的實用派
我知道有些家庭主婦或長輩還是習慣用電腦紀錄,對於不習慣使用 App 的讀者,可以考慮使用我的「家庭主婦記帳 excel 模板」。Excel 記帳的優勢在於彈性高,你可以自由設計符合你們家專屬的家庭收入和支出項目的表格。
好好媽的「家庭主婦記帳 excel 模板下載」
https://docs.google.com/spreadsheets/d/1mTfB84wVNDi93ubJ5tBgURFPKrZFM8kL3-uE2bS4p8k/edit?usp=sharing
不用追求 100% 精確,只要能讓你看出「財務黑洞」在哪裡,就是一本好的記帳本。
聰明開源:新手爸媽的斜槓與被動收入指南
光靠節流是無法實現財富自由的,特別是小資家庭更需要想辦法開源,增加家庭收入的穩定性與多樣性,這也是分散單一薪水風險的最好方法。
1. 時間就是金錢:如何利用育兒空檔發展副業?
身為雙寶媽,我深知時間管理的重要性。我們的時間不是「零碎的」,而是「時間塊的」!
- 知識輸出型: 利用孩子睡覺或上學的空檔,將你的專業技能(例如:英文能力、理財知識、烘焙)轉化為線上家教、部落格寫作、或製作線上課程。這屬於高報酬、低成本的斜槓方式。
- 技能變現型: 如果你有手作或美感技能,可以嘗試網拍販售客製化商品、代購或在地服務。
- 在地服務型:利用你的在地優勢,例如:幫社區鄰居接送小孩、短期寵物保姆或做社區團購主,都是增加家庭收入的實際方法。
2. 被動收入初探:適合新手的低門檻入門磚
「被動收入」不是不勞而獲,而是你先花時間建立一個「賺錢系統」。
- 聯盟行銷: 可以撰寫部落格文章,在你的部落格或社群分享育兒好物、理財工具,置入商品的專屬連結,有人透過你的連結購買,你就能賺取佣金。
- 電子書/數位內容: 販售你整理的「育兒心法 PDF、或 15 分鐘食譜電子書。一次製作,持續變現。
- 房產投資入門: 對於小資家庭,一開始不可能買房收租。但你可以從「二房東」或「短租管理」等低門檻方式入門,了解房產市場的運作,為未來累積經驗。
3. 善用家庭收入:夫妻如何協調收入分配?
家庭財務溝通是開源的基石。夫妻應該定期(建議每月或每季)召開「家庭理財會議」:
- 透明化: 雙方誠實告知個人收入、負債與儲蓄狀況。
- 共同目標: 訂立短、中、長期財務目標(例如:3 年內存到 100 萬頭期款)。
- 職責劃分: 分工負責不同的財務區塊,例如,太太負責日常記帳與節流,先生負責投資工具的研究與操作。
工具活用:記帳 App、理財工具,新手不踩雷超好用
理財工具就像我們的育兒幫手一樣,選對了能讓你事半功倍,加速擺脫「存不到錢」的困境!
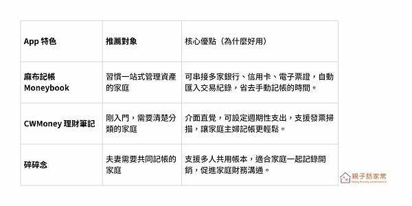
1. 記帳 App 推薦:讓記帳從「痛苦」變「享受」
選擇記帳 App,重點要能支援多人共用、有圖表分析,並且分類功能要簡單直覺。

2. 投資工具入門:用最簡單的話,認識低風險入門磚
許多小資家庭一聽到「投資」就害怕風險。其實,你可以從最簡單、低門檻的工具開始累積經驗
*什麼是 ETF?
- ETF它幫助你分散風險,不會因為單一公司股價下跌而血本無虧。這是小資理財最推薦的入門工具。
- 想像 ETF 就像一個「菜籃子」:裡面裝了幾十檔、甚至幾百檔股票,你買入 ETF,就等於同時買進了菜籃子裡的所有股票。
*什麼是零股?
- 零股就是讓你的儲蓄投資能從小額開始,即使只有 3000 元也可以開始買進好公司的股票。
- 台灣股票傳統上是以「一張」(1000 股)為單位交易。零股就是讓你可以只買 1 股、10 股,甚至 100 股,不用等到存了一大筆錢才能投資。
3. 保險規劃:避免一次性的財務重擊
對於小資家庭來說,保險規劃不是讓你賺錢的理財工具,而是防止你的積蓄因為一場意外或重病而瞬間歸零的「財務防火牆」。
- 核心概念: 優先規劃「保障型」保險,而不是「儲蓄型」保險。
- 保障型(必買): 意外險、醫療險、壽險(特別是家庭經濟支柱)。保費低、保額高。
- 儲蓄型: 結合儲蓄功能的保險,但是保費高。
我們必須先顧好最基本的保障,才能安心地去規劃下一階段的財富成長。
Part 3:福利篇:別讓權益睡著了!善用政府與地方資源
前面的「節流」和「開源」都是主動出擊,但 Part 3 則是要告訴你,還有一塊常被忽略的「被動收入」:政府及地方資源。
很多小資家庭、甚至是弱勢家庭,因為不熟悉法規,而錯失了可以領取的津貼或補助。這一步,我們要幫你找出被低估的「家庭潛在收入」。
我是弱勢家庭嗎?「中低收入標準」與福利資格解析
許多家庭不確定自己的家庭收入是否達到政府的弱勢兒童及少年生活扶助資格,擔心申請麻煩或覺得自己不夠「窮」。其實,政府的標準劃分得很細,你可能有資格領取部分補助!
1. 什麼是「衛福部中低收入標準」?

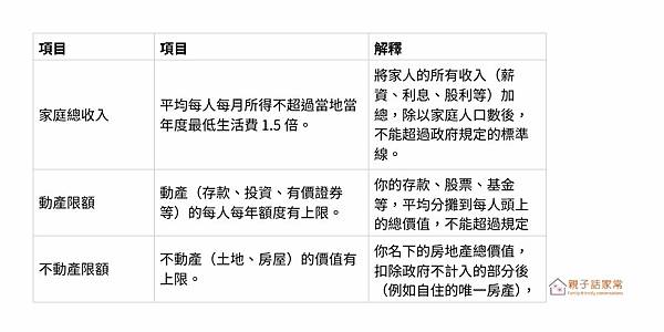
衛福部每年都會根據各縣市的「平均每人每月消費支出」來訂定中低收入標準。這個標準會隨著縣市而有所不同,例如,台北市的標準通常會比中南部縣市高。衛福部中低收入戶的審核標準包含三個項目:家庭總收入、動產限額、不動產限額。

政府會根據你家庭的「總收入」(薪資、利息、租金等)和「家庭人數」來計算「平均每人每月所得」,如果這個數字低於某個標準線,你就有資格申請相關補助。
2. 弱勢兒童及少年生活扶助資格:別讓孩子的權益睡著了!
這項補助是專為弱勢兒童及少年生活扶助資格設計的。只要你的孩子符合年齡限制(0-18 歲),且家庭收入在規定範圍內,就有機會領取每月的生活扶助金,這對小資家庭來說是一筆實質的經濟支援。
申請資格重點(細節依各縣市公告為主):
- 所得標準: 家庭總收入平均分配給全家人口,每人每月不超過當地當年度最低生活費 2.5 倍。
- 資產限制: 動產(存款、投資)和不動產(土地、房屋)也有總額限制。
好好媽建議: 建議你不要自己猜測,直接到所在地的社會局或區公所網站,輸入你家的家庭收入和人數,就能大致判斷是否符合資格,或者直接撥打 1957 福利諮詢專線。
地方補助:在地人限定的「隱藏版」福利
除了中央的衛福部福利,地方政府也會根據GEO(地理位置)和在地需求,提供許多隱藏版的福利。
1. 育兒津貼:政府發錢讓你「有感」減輕負擔
身為雙寶媽,我最有感的就是各種育兒津貼。政府近年大力推動「友善育兒政策」,無論是自己帶、送托公托、準公共化幼兒園,都有對應的津貼或補助。
- 發放對象: 0 歲到學齡前的兒童。
- 補助金額: 會依據「孩子數量」而有加碼,例如第二胎、第三胎會有更高的補助金額。
2. 地方政府加碼:你所不知道的在地好康
有些縣市政府會根據在地特色或財政狀況,提供比中央更優渥的補助!

好好媽建議: 請 Google 搜尋:「(你的縣市名稱) + 育兒補助」或「(你的縣市名稱) + 中低收入戶福利」,找出你所居住的在地人限定福利,不要讓自己的權益白白睡著。
主動出擊:向外尋求援助的資源管道
除了政府的正式管道,當你面臨存不到錢、經濟壓力極大的困境時,還有很多民間資源和專業協助可以利用。
1. 法律扶助與債務協商:讓專業人士來幫你
如果你面臨高額負債,影響到正常生活,請不要獨自承受壓力。
- 債務協商: 透過銀行公會或財團法人法律扶助基金會,可以協助你與銀行進行債務協商,爭取更合理的還款期限和利率,這能有效減少你每個月的必要開銷壓力。
- 法律諮詢: 許多地方政府或民間團體(如家扶中心)提供免費的法律諮詢服務,可以幫助你了解自己的權益。
2. 理財教育與諮詢:從根本改變財務體質
如果你不擅長小資理財,可以尋求專業的幫助:
- 金融知識教育: 許多圖書館和民間基金會(例如:金融消費評議中心)提供免費或低價的理財課程,幫助你建立正確的理財工具知識。
- 民間慈善機構: 針對符合中低收入標準或有特殊情況的家庭,許多慈善基金會、教會或社福團體,會提供緊急生活物資、短期急難救助或弱勢兒童及少年生活扶助。就個人需要可以在全國性社會福利財團法人查詢。
急難救助在哪找?全台社福中心、社會局聯絡資訊
人生難免遇到突發狀況,像是主要經濟支柱突然失業、生病或發生重大意外。當你急需一筆錢來周轉時,請記得有「急難救助金」可以幫你。
急難救助金(馬上關懷)不看你的戶籍地,只要你在台灣,遇到急難狀況,都可以申請。
為了讓你在最需要的時刻能立刻找到人,我整理了台灣各縣市社會局的主要聯絡資訊,你只需要滑到你所在的縣市,即可撥打電話。你也可以撥打「 衛生福利部1957福利諮詢專線 」,詢問在地社福中心電話。

記住: 尋求幫助不是弱者的表現,而是為家庭負責任的表現。只有勇敢面對,才能從根本上解決「薪水總不夠用」的問題!
透過這 3 大解方——診斷問題、主動理財、善用福利——你已經掌握了擺脫存不到錢困境的完整策略。
理財是場長期抗戰,不是短期的衝刺。請從今天開始,從一個信封、一個記帳 App、一筆零股開始,為你的小資家庭和孩子們,打造一個更穩健、更安心的未來吧!
你打算從哪一個解方開始你的家庭財務健檢呢?
最後的提醒:
小資家庭、弱勢家庭並不是一個標籤,而是一個暫時的狀態。透過 Part 1 的自我診斷、Part 2 的理財工具,以及 Part 3 的福利資源,你已經掌握了改變現狀的鑰匙。
理財,就是理好生活。請勇敢踏出這一步,讓你的家庭收入不再是「總是不夠用」!
FAQ:存錢之路常見 QA
恭喜你讀到這裡!這表示你已經下定決心要改變「存不到錢」的現況。在實踐小資理財的路上,一定還會遇到許多大大小小的疑問。
我整理了小資家庭最常遇到的 4 個問題,用最簡單明瞭的方式回答你,希望能讓你走得更穩健、更安心。
Q1: 每個月薪水都不一樣,怎麼記帳?

這個問題特別容易發生在有額外兼職或領取業績獎金的小資家庭身上。如果收入不穩定,確實很難制定預算。
【好好媽建議解方】採用「最低基礎預算法」
- 找出最低月收入: 回溯過去 6 到 12 個月的收入,找出「最低」的那個月薪水(例如:45,000 元)。
- 以最低收入為基準編列預算: 將 45,000 元視為你的「必要開銷」預算上限,用這個金額執行「三桶金理財法」(必要開銷、儲蓄投資、夢想基金)。
- 超額收入則「先存」: 每個月如果領到的薪水超過 45,000 元,多出來的超額收入請立刻轉入你的「儲蓄投資」桶金或緊急備用金帳戶。
這樣做,可以確保你每個月的生活都建立在一個穩定的基礎上,而多出來的錢則能加速你的儲蓄進度,避免因為收入高而放縱衝動消費。
Q2: 我已經很省了,但還是存不到錢怎麼辦?
如果你已經很努力節流,連手搖杯都不喝了,但戶頭依然沒有起色,這代表你的問題可能不在「節流」,而在「家庭收入」太低,或是「必要開銷」太高。
【好好媽建議解方】從「節流」轉向「開源」與「福利」
- 檢查必要開銷: 你的房租/房貸、保險費、交通費等「必要開銷」佔家庭收入的比例是否超過 60%?如果超過,這就是極限了,你已經省無可省。
- 尋求開源: 這時必須積極進行 Part 2 的「聰明開源」策略,例如發展斜槓、增加被動收入來源。
- 檢視社會福利: 務必再次確認是否符合衛福部中低收入標準、弱勢兒童及少年生活扶助資格或地方政府的在地福利。一筆穩定的政府津貼,往往能幫你度過最艱難的時期。
記住,一味地省錢會降低生活品質並引發家庭衝突,當節流遇到瓶頸時,就要勇敢地轉向增加收入與善用資源!
Q3: 除了政府補助,還有沒有其他管道可以求助?
當然有!當你符合中低收入標準,但政府補助無法完全解決你的困境時,可以考慮尋求民間的幫助。
【好好媽建議解方】民間慈善與專業協助
1.在地社福機構:
-家扶中心(家扶基金會): 針對弱勢兒童與家庭,提供經濟扶助、物資、課業輔導等。
-慈濟、紅十字會等慈善團體: 提供急難救助金、物資發放。
2.公益法律資源:
-法律扶助基金會: 提供免費法律諮詢或訴訟協助,特別針對債務、家庭糾紛等問題。
3.食物銀行(食物分享庫):
-提供免費或低價的生活物資、食物,可大幅減輕家庭的伙食開銷負擔。
你可以直接 Google 搜尋:「(你居住的縣市) + 食物銀行」或「急難救助 基金會」,通常都能找到在地化的資源。
Q4: 小孩的教育費真的好貴,怎麼存才夠?
教育費,從才藝班、補習費到未來的留學金,是許多雙寶媽和小資家庭最大的焦慮來源。
【好好媽建議解方】專款專用 + 提早投資
- 專屬帳戶: 採用 Part 2 提到的「三桶金」概念,為孩子的教育費單獨設立一個「教育基金」專屬帳戶,專款專用,不能隨意動用。
- 教育費「月儲」: 將教育費用拆解到每個月。例如:目標 18 年後存 100 萬,平均每月至少要存 4630 元。這筆錢要在發薪日就立刻轉存。
- 利用「複利」優勢: 教育基金的錢不只是存著,應該提早進行低風險的投資入門,例如定期定額投入** ETF 或零股**,讓時間幫你賺錢,大幅減少你未來需要存的本金。
孩子的教育費是剛性需求,越早開始有紀律地使用理財工具,未來的壓力就會越小。
現在,你已經擁有診斷、理財、福利三大解方!讓我們一起告別月光族,為家庭打造富足的未來!
結語:走出困境,為自己和家人撐起一片天

我知道,當你看到戶頭裡「存不到錢」的數字、或是對複雜的衛福部中低收入標準感到困惑時,那種焦慮與無助感,特別是身為寶媽或小資家庭支柱的你,真的會讓人喘不過氣。
請記得,理財不是一次性的行動,而是一種持續的習慣養成。你不需要一夜致富,只需要每天比昨天進步一點點。
- 從今天開始,嘗試使用「信封理財法」,讓你的消費看得見。
- 從這個月開始,把 10% 的家庭收入強制存入你的「儲蓄投資」桶金。
- 從現在開始,花 15 分鐘上網查詢,你是否符合任何一項弱勢兒童及少年生活扶助資格或在地福利。
你已經很棒了!你正在用行動為自己和家人撐起一片天。當你學會管理金錢、善用理財工具,並懂得爭取自己的權益時,你帶給孩子的,不只是物質上的安定,更是面對生活挑戰的自信與底氣。
現在就開始你的財務轉變之旅!
別讓這份焦慮再次拖垮你!改變,就從閱讀結束後的 5 分鐘開始。
如果你覺得這篇文章對你有幫助,可以這麼做:
- 留言分享: 告訴我,你打算從 Part 1、Part 2 還是 Part 3 開始你的財務轉變?
- 分享文章: 將這份實用的「存不到錢解方」分享給身邊同樣感到壓力的親友或小資家庭,幫助更多人走出困境!
- 訂閱追蹤: 追蹤我的部落格,不錯過接下來關於「小資理財心理建設」和「家庭稅務規劃」的深度文章!
讓我們一起告別月光族,為家庭打造富足的未來!
留言列表


{{ article.title }}